
头发具有调节体温、保护身体、感官活动等功能,并具有重要的社会学意义。根据中华人民共和国国家卫生健康委员会数据,2020年中国脱发人数已达到2.5亿。随着中国整体生活水平的提高,脱发问题得到更多的关注,日益增长的诊疗需求亟待满足。
大麦微针植发依据脱发疾病特点,参照中国多个专家共识和诊疗指南,结合临床实践提出大麦脱发分级诊疗体系。大麦脱发分级诊疗体系的确立,有助于发友确定个性化的诊疗方案,更加科学精准地进行脱发诊治,全面保障发友的健康权益,推动毛发医疗行业的规范化、体系化、标准化发展,增强公众对毛发医疗行业的信任和支持,是未来脱发诊疗市场发展的必然趋势。
植发技术是通过外科手术修复脱发的技术,历经百年发展,不断突破创新,与庞大的市场需求紧密契合,在全球范围内得到广泛应用。目前,由大麦微针植发提出的新型微针植发技术是毛囊单位提取技术的最新进展,临床结果表明新型微针植发可提升30%植发速度。新型微针植发技术由于种植速度快、毛囊在空气中暴露时间短,效果好、密度高、方向自然,24小时可洗头,术后毛囊存活率有效提高,发友体验感显著提升,展现出巨大的市场潜力。
弗若斯特沙利文(Frost & Sullivan,以下简称“沙利文”)联合大麦微针植发正式发布《大麦脱发分级诊疗白皮书》、《新型微针植发标准制定白皮书》(以下简称《白皮书》),报告旨在剖析毛发医疗行业现状,分析分级诊疗制度对于毛发行业发展的意义,并全面解析新型微针植发技术的优势,以及其可以为发友提供的更加优质的服务,以期为大众提供更加全面的脱发诊疗行业理解,并为大众带来最新的行业技术进展分享。


《大麦脱发分级诊疗白皮书》

1
中国脱发概况
01
脱发定义及分类
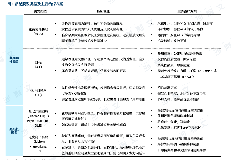
脱发根据临床表现可分为生理性脱发和病理性脱发,病理性脱发是指头发过度或异常脱落,应当及时进行诊疗。病理性脱发在临床上可进一步分为非瘢痕性脱发和瘢痕性脱发,区别在于脱发区的毛囊开口是否消失。对于脱发类型进行分类,有助于更好的制定个性化治疗方案。


资料来源:文献检索,沙利文分析
《白皮书》梳理了毛囊周期,常见脱发类型的临床表现及主要治疗方案,更多详细内容可参见完整版报告。
02
中国脱发人群规模
中国脱发人群数量庞大,2020年中国脱发人数高达2.5亿。受遗传和环境等多种因素的共同影响,脱发人数持续增加,并且发病呈现年轻化趋势。
03
中国脱发诊疗领域行业政策及监管环境
随着生活水平的提高以及人们健康意识的增强,脱发问题愈发受到关注。面对日益增长的脱发诊疗市场,国家相继颁布多项行业政策及监管法规以加强行业引导,为行业长期健康发展奠定了坚实的基础。
2
中国脱发诊疗市场分析
01
脱发诊疗分级体系发展历程分析
人类一直在积极探寻治疗脱发的方法,随着现代医学的发展,对发病机制理解的日益深入,人们逐渐意识到有效治疗脱发的前提首先在于找到脱发原因,进行准确的诊断。同时,脱发的进展是一个渐进性的过程,对于病情的严重程度分级,有助于判断脱发的进程,并确定个性化的治疗方案。
02
中国脱发人群诊疗需求分析
脱发的综合防治是一项综合全面的过程,可通过居家保养、专业治疗、植发手术以及植发后长期养护保护头发,四个步骤互为补充,循序渐进。发友应注意在日常生活中的早期发现,并且树立良好的诊疗观念,由专业医师诊断评估后,根据脱发的病因和程度,结合自身实际情况有针对性地选择治疗方式,从而避免盲目植发带来的风险和副作用,以达到满意的治疗效果。

资料来源:公开资料,沙利文分析
《白皮书》梳理了中国脱发人群的综合防治步骤,更多详细内容可参见完整版报告。
03
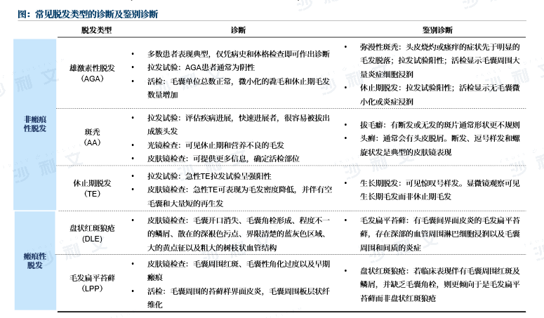
脱发诊断与鉴别诊断分析
不同类型的脱发各有其特征,可通过拉发试验、毛发镜检查等手段进行诊断和鉴别诊断,脱发的准确诊断有助于确定合适的治疗方案,有效提升治疗效果。

资料来源:文献检索,沙利文分析
《白皮书》梳理了脱发患者的诊断方式,常见脱发类型的诊断及鉴别诊断,更多详细内容可参见完整版报告。
04
脱发治疗技术分析
脱发治疗的总原则是:早期、综合、长期、个性化。发友可通过头皮养护、药物治疗、植发治疗及低能量激光、富血小板血浆等新型治疗方法进行脱发治疗。其中,药物治疗是基础,微针植发在脱发治疗中的临床优势突出。

资料来源:文献检索,公开资料,沙利文分析
《白皮书》梳理了脱发的主要治疗方法,上市产品,更多详细内容可参见完整版报告。
3
脱发分级诊疗制度
01
中国脱发诊疗市场痛点分析
中国脱发诊疗市场不断发展,但是仍旧存在诸多痛点,包括专业知识普及不足、就诊意识薄弱,诊疗技术参差不齐,以及个性化诊疗需求未得到有效满足等。
02
脱发分级诊疗制度
目前脱发分级体系大多主要考虑毛发分布、密度和头皮显露之间的关系,对毛发的直径和毳毛/终毛比例的描述较为笼统。大麦微针植发根据脱发疾病特点,参照中国多个专家共识和诊疗指南推出了以毛发直径大小,密度为主,不以脱发面积大小为主的分级体系,将脱发情况分为轻、中、重度:轻度脱发是指早期脱发量不多,脱发程度轻,照片有头发微微减少,毛发镜指标有变化。治疗以药物、居家养护、食疗为主;中度脱发是指照片头发减少,毛发镜指标变化明显。治疗以养固(低能量激光、富血小板血浆、中胚层治疗等)为主;重度脱发是指头发明显减少或秃发,影响外观,治疗以毛发移植手术为主。
大麦脱发分级诊疗体系简单实用,能够有效满足皮肤毛发科的临床应用。大麦微针植发坚持以发友利益为中心,采取不同诊疗手段,维护发友利益,而不简单以营利出发点、单纯引导植发的原则,体现民营植发企业的医学精神和社会担当。


资料来源:文献检索,公司资料,沙利文分析
《白皮书》梳理了大麦脱发分级诊疗体系的主要指标,分级诊疗体系路径,男性和女性AGA轻、中、重度脱发情况的治疗建议,更多详细内容可参见完整版报告。
03
脱发分级诊疗制度解析
脱发分级诊疗制度可以根据发友情况提供针对性治疗措施,提高治疗效果的同时有效降低发友负担。此外大麦提供毛发全程管理、植发围术期主动维养等,满足发友多维诊疗需求。

资料来源:公司资料,沙利文分析
《白皮书》梳理了大麦脱发分级诊疗制度的优势,毛发全程管理的步骤,更多详细内容可参见完整版报告。
4
中国脱发诊疗市场驱动因素及发展趋势分析
01
中国脱发诊疗市场产业链分析
脱发诊疗领域涵盖服务较广,涉及到毛发健康管理市场多个细分领域,在中国已经形成较为完整的产业链,可以为发友提供完整的毛发健康管理服务。

来源:公开资料,沙利文分析
《白皮书》梳理了毛发医疗市场产业链,更多详细内容可参见完整版报告。
02
中国脱发诊疗行业市场驱动因素
伴随着人口老龄化,以及近年来人民可支配收入的提高、消费水平提升。健康预防观念的普及,我国脱发诊疗市场规模持续增加。此外,脱发诊疗技术的不断取得突破,创新型植发技术不仅显著提升了发友的植发体验,也将进一步推动市场规模的扩大。近年来,国家对于医疗健康行业的重视程度不断提升,相关利好政策为脱发诊疗市场提供了有利的发展和监管环境,保证行业的长期稳定发展。
03
中国脱发诊疗行业市场发展趋势
随着脱发诊疗市场规模持续扩大,产业链发展更加完善。诊疗技术不断创新,新型治疗手段有望为发友提供更加高效、安全的治疗方案。随着行业监管的加强和市场规范化的推进,脱发诊疗行业将朝着更加健康、可持续的方向发展。随着互联网的普及,线上线下融合的诊疗模式逐渐成为趋势,带来脱发诊疗渗透率的进一步提升,而分级诊疗制度则有望进一步为发友提供更加定制化的服务,两相结合将打造新的脱发诊疗发展模式。
《新型微针植发标准制定白皮书》

1
植发技术发展历史
01
脱发情况概览
脱发不仅会降低发友的生活质量,还可能会给发友带来严重的心理负担。据《中华皮肤科杂志》数据显示,脱发对生活质量的平均影响程度为中度,其中38.1%以上的发友会受到重度及以上程度的影响。不良的心理和精神因素反过来也会加重或使发友的病情反复。应当加大宣传力度,提高大众对脱发的认知,推动脱发疾病的早诊早治,避免发友因就诊时间晚造成延误治疗。

资料来源:文献检索,沙利文分析
《白皮书》梳理了全球脱发人群及年龄分布概况,脱发对发友心理健康造成的影响,更多详细内容可参见完整版报告。
02
外科毛发修复技术发展历史
毛发移植技术和皮瓣技术是外科手术修复脱发的两个主要技术方向。植发技术发展至今已有百年历史,期间经历毛囊单株移植技术(Follicular Unit Transplantation,FUT)、毛囊单位提取技术(Follicular Unit Extraction,FUE)升级,植发安全性和效果不断提升,市场接受度、普及度不断提高。2024年大麦微针植发正式提出新型微针植发技术,并获得《一种新型毛囊微针种植控制系统》发明专利证书,是当前FUE技术的最新进展。2024年6月,大麦微针植发携新型微针亮相第八届亚洲毛发移植大会暨第七届中国毛发移植大会,提升了中国毛发医学的国际影响力。

来源:文献检索,公开资料,沙利文分析
《白皮书》梳理了外科毛发修复技术发展历史,植发技术的发展历史和重大突破等,更多详细内容可参见完整版报告。
2
现代植发技术及新型微针植发
01
现代毛发移植技术
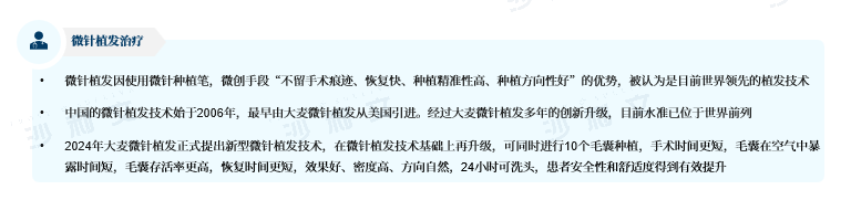
FUT技术和FUE技术的区别主要是取发方式的不同,FUE技术在毛囊提取的过程中对发友的损伤更小、术后恢复更快,是当前植发行业内的主流技术,在全球范围内备受青睐。FUE技术根据毛囊种植方式,可划分为传统植发和微针植发;微针植发是目前国际领先的植发方式,最早由大麦微针植发于2006年引入中国,先后获得过5项国家发明专利。经过大麦微针植发多年的创新升级,目前水准已与欧美等国家处于同一水平,并在部分领域处于世界领先地位。

来源:文献检索,公司资料,沙利文分析
《白皮书》梳理了FUT技术和FUE技术取发方式的对比,FUE技术种植方式的对比,微针植发的技术优势,更多详细内容可参见完整版报告。
02
新型微针植发
大麦微针植发提出的新型微针植发技术,改革了植发器械,继承微针植发技术优势的同时进行了针对性改良,使得手术过程更加安全快捷,手术效果更加优质,具有显著的临床优势。新型微针植发是FUE技术的最新进展,标志着植发技术领域的进步。
大麦微针植发研发的新型微针种植笔,内含10根针,可以装载10个单根毛囊,相较于以往使用单根种植笔进行微针植发手术,可大幅缩短手术时间,提升发友的手术体验;减少更换针头的频率,确保发友的安全的同时可提升医生操作的流畅度;并且由于减少了毛囊离开体外的时间,增加了毛囊的存活率,从而能够呈现更加优质的植发效果。

资料来源:公司资料,沙利文分析
《白皮书》梳理了新型微针植发的原理,技术优势,规范操作流程SOP,手术步骤等,更多详细内容可参见完整版报告。
大麦微针植发已经使用新型微针植发技术为数十例发友提供植发服务,植发后发友情况改善显著,植发效果自然美观。
-
案例一
张先生,男,26岁,天生发际线较高,想通过植发下调发际线,先后咨询过几家植发机构,因担心植发效果和术后并发症始终下不了决心,偶然听说大麦推出了新型微针植发技术,于是带着试一试的想法来到了大麦微针植发。大麦微针植发接诊医生通过详细询问病史,结合专科检查、毛发镜检查,诊断为“先天性发际线高”,建议发友通过植发下调发际线,并详细介绍了新型微针植发微创、手术时间短、种植密度高、术后恢复快、效果自然等特点,也请当天使用新型微针植发技术种植的发友进行了现场交流,极大增强了发友植发的信心,决定第二天在大麦用新型微针植发技术植发。植发当天手术进行顺利,整个手术过程发友感觉良好,术后即刻效果也非常满意,术后发友按照要求及时来院复查、护理,手术后9个月,种植的头发基本已经长出来,发友对术后效果满意,已介绍亲友来院就诊、植发。

来源:公开信息,沙利文分析
-
案例二
张女士受到脱发困扰,于2023年6月28日经大麦分级诊疗确认符合植发治疗需求,在接受新型微针植发治疗后,术后1天,即可观察到显著植发效果,和植发前相比,发际线有了明显改善;术后7天,移植毛囊生长自然,有着较高存活率。移植后头发和原有头发生长衔接自然,有效改善发友发际线情况,同时毛囊提取部位不影响自身美观。整体植发效果自然,获得发友高度认可。

来源:公开信息,沙利文分析
《白皮书》梳理了新型微针植发的发友案例分享,更多详细内容可参见完整版报告。
03
大麦微针植发品牌价值主张
大麦微针植发作为中国毛发行业的代表之一,目标立足长远。通过从技术的升级带来疗效的升级,以“好医生+好技术=好效果”的品牌价值建立大麦微针植发与发友之间的信任,是大麦实现整体行业规模扩增的核心路径,此次新型微针植发标准的制定和公司新的品牌价值主张的确立将进一步为发友提供更优质的服务,以及更完善的植发解决方案。


