4月20日-4月21日,博鳌亚洲论坛健康产业国际论坛在北京经济技术开发区召开。此次论坛是博鳌亚洲论坛全球健康论坛大会框架内活动,由博鳌亚洲论坛、北京市人民政府主办,博鳌亚洲论坛全球健康论坛大会组委会、北京经济技术开发区管委会承办,并得到东道国中国相关政府部门以及世界卫生组织、比尔及梅琳达·盖茨基金会、法国梅里埃基金会等国际组织、机构的支持。
弗若斯特沙利文(Frost & Sullivan,简称“沙利文”)作为论坛战略合作伙伴,于4月21日在论坛的产业报告发布会上,与博鳌亚洲论坛全球健康论坛大会组委会共同发布《展望2030:中国大健康行业发展展望白皮书》,沙利文大中华区合伙人兼董事总经理杨晓骋先生对该报告进行了深度解读。
沙利文大中华区合伙人兼董事总经理杨晓骋先生与联合发布方代表博鳌亚洲论坛全球健康论坛大会专家顾问王宇教授共同参与报告发布仪式。

沙利文大中华区合伙人兼董事总经理 杨晓骋
杨晓骋表示,在现有人口结构、市场环境、支付环境等背景下,中国政府对医疗大健康产业做出了新的顶层规划,明确了产业未来5年-15年发展总路线,并以2030年为时间节点,实现部分阶段性目标。基于此背景下,本次演讲将主要围绕3个话题:1、具有广阔前景的合成生物行业的发展背景、现状及发展前景。2、当前中国罕见病及肿瘤治疗相关发展情况。3、在创新驱动及数字化转型背景下,医疗元宇宙的发展背景、现状及未来发展前景。
从人口结构来看,2022年,中国65岁及以上人口占总人口的比例为14.9%,相比较2015年上升了4.4%。在出生率下降、医疗技术和生活质量不断进步的背景下,中国人口平均寿命将继续提升、人口老龄化将加剧。总体而言,人口老龄化程度加深,意味着未来需求端对医疗健康服务会有更高数量与质量上的要求。

市场环境方面,杨晓骋指出,投融资是医药创新的生命线,对于推动医疗健康行业的发展至关重要。2022年,由于地缘政治冲突、美元加息、新冠疫情等影响下,中国医疗健康产业投融资市场,共发生1,218起融资事件,总融资金额156亿美元,相比2021年均有所下降。虽然金额和事件下降,但有利于创新企业能进一步深入格局尚未固化的蓝海市场。

支付环境方面,杨晓骋认为,医保政策持续促进医药创新,利好真正创新品种。2022年的第七批谈判药品的支付标准平均降幅为48.0%。初步估算,与谈判前市场价格相比,累计为患者减负近1,700亿人民币,受益患者达1亿人。从政策层面来看,在需求端,医保基金对于真正具有临床受益,还处于发展早期的创新药,会在集采外给予一定的发展空间。在供给端,对于同质化明显、竞争格局较差的在研管线实施更为严厉的政策,旨在鼓励切实、差异化的创新。

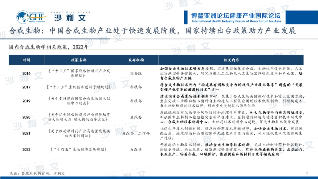
接下来,杨晓骋深入分析了合成生物产业情况,首先,他表示,中国合成生物产业处于快速发展阶段,国家持续出台政策助力产业发展。从“十三五”,国家将合成生物技术列为引领产业变革的颠覆性技术之一。此后国家出台一系列政策支持合成生物的发展,“十四五”更是强调了对生物合成的应用,在政策的大力支持背景下,合成生物产业也迎来了重要的发展机遇。

其次,合成生物学是资本尤为关注赛道之一,中国合成生物融资快速增长。2021年,中国合成生物学的投融资事件16起、投融资金额23.0亿人民币,较2020年分别增长了10起、1.4亿人民币。整个2021年16起投融资事件中,前期各个融资轮次均有涉及,资本对国内合成生物学公司进展持续关注。从政策、投融资、技术发展等方面综合来看,合成生物学正处于行业成长期,凭借其在各个领域的广泛应用前景,未来有望推动生产制造升级,带来新一轮产业革命。

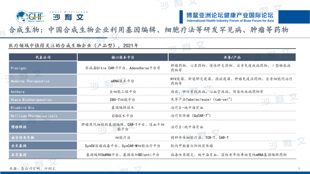
此外,合成生物在医疗健康领域应用广泛,中国合成生物企业利用基因编辑技术、细胞疗法等前沿技术开发罕见病和实体瘤等相关产品。合成生物在医疗健康领域应用广泛,包括细胞免疫疗法、基因编辑相关应用、制药用酶等方向。例如,利用mRNA技术快速人工合成疫苗,利用基因编辑技术治疗遗传疾病,通过改造微生物或者合成人工噬菌体来治疗疾病等。从具体企业来看,中国合成生物企业正利用基因编辑技术、细胞疗法等开发罕见病和实体瘤等相关产品。

另一方面,罕见病产业的发展同样值得探讨和关注,杨晓骋指出,政策的利好将持续推进药企进行罕见病药物研发。2022年1月,国家药监局发布了《罕见疾病药物临床研发技术指导原则》,明确应遵循一般药物的研发规律,同时更应密切结合罕见病自身特点,在确保科学的基础上,采用更为灵活的设计,充分利用有限的患者数据。罕见病药物临床研发成功率高于其他疾病药物,例如,临床I期到II期罕见病药物的成功率为67.4%,而所有疾病药物研发成功率为52.0%。
从研发到上市全周期来看,罕见病药物临床I期到获批的成功率17.0%,而所有疾病的研发成功率为7.9%,仅为罕见病药物的一半。罕见病药物较高的研发成功率将给予药企研发信心,同时在罕见病药物临床试验优惠政策的背景下,未来将有更多药企开展罕见病药物研发。

同时,罕见病药物研发正蓬勃发展,CAR-T、双抗、ADC等前沿技术疗法备受关注。罕见病药物研发热度不断上升,上市数量逐年增加且增速稳定。国内罕见病领域创新药IND获批数量从2017年33个增长至2021年78个,NDA获批数量从2017年4个增长至2021年达17个。从IND数量的增长来看,未来罕见病新药上市数量有望持续走高。中国罕见病新药研发主要集中在CAR-T、双抗、ADC三个方向,合计占比约为14.9%,前沿技术疗法在罕见病治疗中备受关注。

杨晓骋进一步指出,中国罕见病群体存在大量未被满足的临床需求,市场前景广阔。欧盟有将近0.3亿罕见病患者,美国约0.28亿罕见病患者,中国罕见病患者约1.2亿,罕见病患者人数将近是欧盟、美国的4倍左右。中国发布《第一批罕见病目录》的121种罕见病中,仅有60%有药可治,存在大量未被满足的需求。
除了罕见病之外,中国癌症治疗问题仍然突出,杨晓骋表示,创新疗法将革命性地改变癌症治疗效果,未来产业欣欣向荣。
2020年,中国癌症死亡病例数占全球的30.2%,位居第一。此外,中国前十大癌症死亡病例数合计占比83.0%,面对如此庞大且集中的癌症死亡人数,肿瘤治疗存在着巨大的未满足需求。肿瘤创新疗法革命性改变癌症治疗效果,未来产业前景广阔。随着肿瘤创新药物上市、患者负担能力提高以及政策推动,预计2030年中国肿瘤创新疗法占比有望达到85.8%。


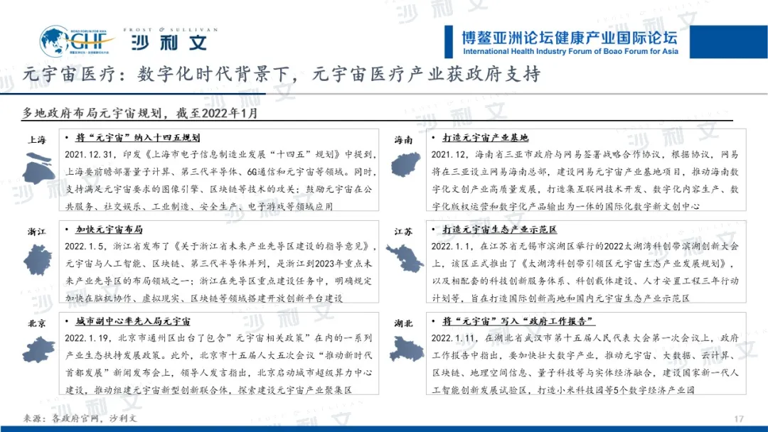
最后,杨晓骋就元宇宙医疗产业展开分享,在创新驱动及数字化转型背景下,借助元宇宙加速城市数字化布局、实现数字经济弯道超车,是政府推动元宇宙的一大支点,他表示,在政策支持下,医疗元宇宙有望促进应用场景多元化,实现数字经济与实体经济深度融合。例如,上海将“元宇宙”纳入“十四五”规划。2021年12月31日,印发《上海市电子信息制造业发展“十四五”规划》中重点提到,上海要前瞻部署量子计算、第三代半导体、6G通信和元宇宙等领域。同时,鼓励元宇宙在医疗健康、工业制造、安全生产等领域应用。

一方面,元宇宙底层技术将助力医疗健康新探索,孕育医疗多元化场景。以VR/AR/MR为代表的虚拟成像技术、脑机接口及5G技术打破了数字虚拟世界与物理真实世界的界限,通过智能可穿戴交互设备能够基于具体场景及时、准确地给出相关信息及相应解决方案。因此,医疗元宇宙在医学成像、手术辅助、远程医疗、医疗机器人及药物研发等方面具备优势,有利于优化传统医疗流程,提升医疗效果,减轻医务人员工作负担。

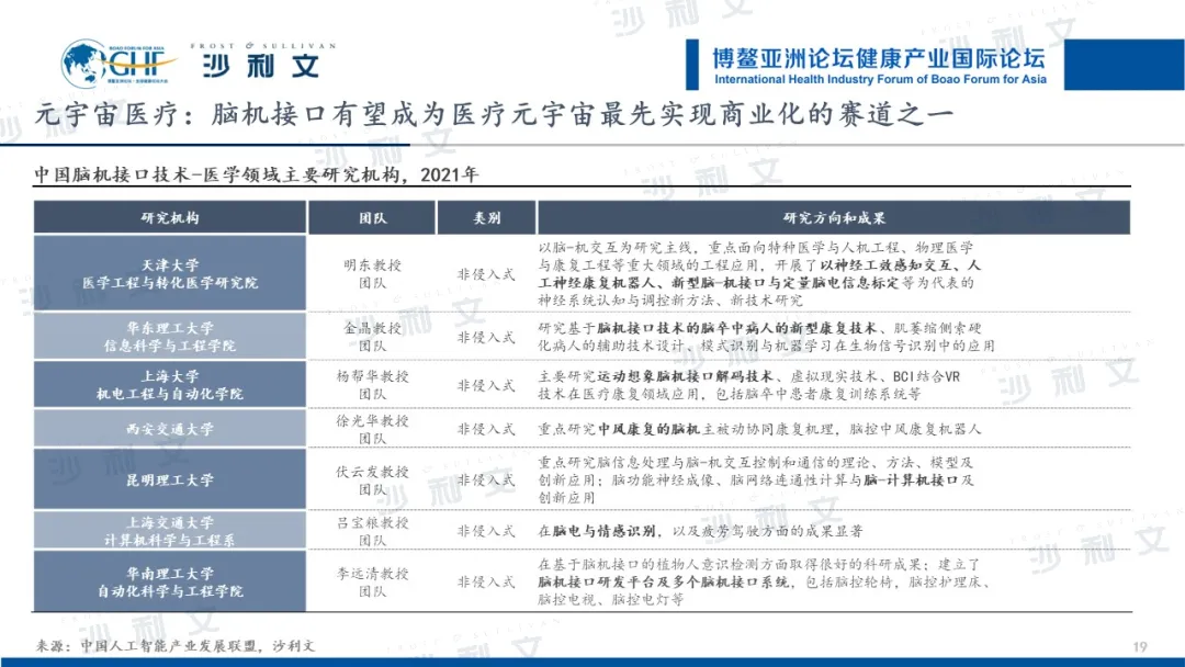
另一方面,由于脑机接口技术可以直接实现大脑与外部设备的交互,跨越常规的大脑信息输出通路,因此在医疗健康领域有广阔的应用前景,主要包括在神经、精神系统疾病的体检诊断、筛查监护、治疗与康复等领域。展望未来,杨晓骋指出,脑机接口有望成为医疗元宇宙最先实现商业化的赛道之一。

本次发布的白皮书中还收录了两张榜单。沙利文聚焦细胞与基因疗法、合成生物学相关领域的技术突破,希望深度挖掘企业发展潜能,助力健康产业释放新的活力。针对A轮到C轮的融资的新兴生物科技企业,从融资情况、BD及战略合作能力、创新技术等维度进行综合考量,最终评出了「中国细胞与基因治疗领域最具发展潜力企业」Top15,以及「中国合成生物行业最具发展潜力企业」Top15。

最后,杨晓骋总结道,站在新的起点上,中国医疗大健康产业迎来新的发展机遇和挑战,其中合成生物、罕见病及肿瘤治疗、元宇宙医疗等极富潜力的中国产业将乘着政策东风而来,更多医疗界的明日之星将踊跃出现,行业未来呈现欣欣向荣的趋势,沙利文将持续重仓中国医疗及大健康赛道,坚定不移地看好中国大健康行业发展。



