近年来,全球医药产业发展势头强劲,尤其在后疫情时代,作为国家战略性的生物医药行业飞速发展。细胞产业作为生物医药的重点领域,为各种难治性疾病的治愈带来了希望。
为进一步整合全国优质细胞生物产业资源,促进细胞生物产业交流、对接合作发展,“2021细胞生物产业(上海)大会”于11月16-17日在上海举行。弗若斯特沙利文(Frost & Sullivan,简称:沙利文)大中华区合伙人兼董事总经理毛化受邀出席大会并发布了沙利文的最新研究成果——《中国细胞治疗产业发展白皮书》。
2021年第三季度,沙利文对中国细胞治疗行业进行了竞争格局及发展驱动力分析,反映了过去和未来几年全球和中国医药研发投入、细胞疗法应用领域及行业发展趋势等,沙利文谨此发布《中国细胞治疗产业发展白皮书》。该白皮书旨在分析中国细胞治疗(Cell Therapy,细胞治疗)行业发展现状、行业特点、治疗领域、驱动因素及发展趋势,并聚焦中国细胞治疗行业市场竞争态势。

白皮书摘要
自2003年来我国不断推出细胞治疗相关政策法规,逐步构建全面的监管体系,2010年后细胞治疗开始受到各大药企及研发机构的青睐。2016年魏则西事件一度导致一些细胞治疗管线研发进展滞后,但后续政府不断规范技术指导原则并加强对细胞治疗行业发展的支持,细胞治疗发展迅速,临床试验数量大幅增加。2021年,复星凯特的阿基仑赛注射液和药明巨诺的瑞基奥仑赛注射液相继获批,中国迎来两款商业化CAR-T产品,生物技术公司争相布局细胞治疗产业,干细胞治疗、TCR-T等临床研发也不断取得进展,细胞治疗即将迎来广阔前景。
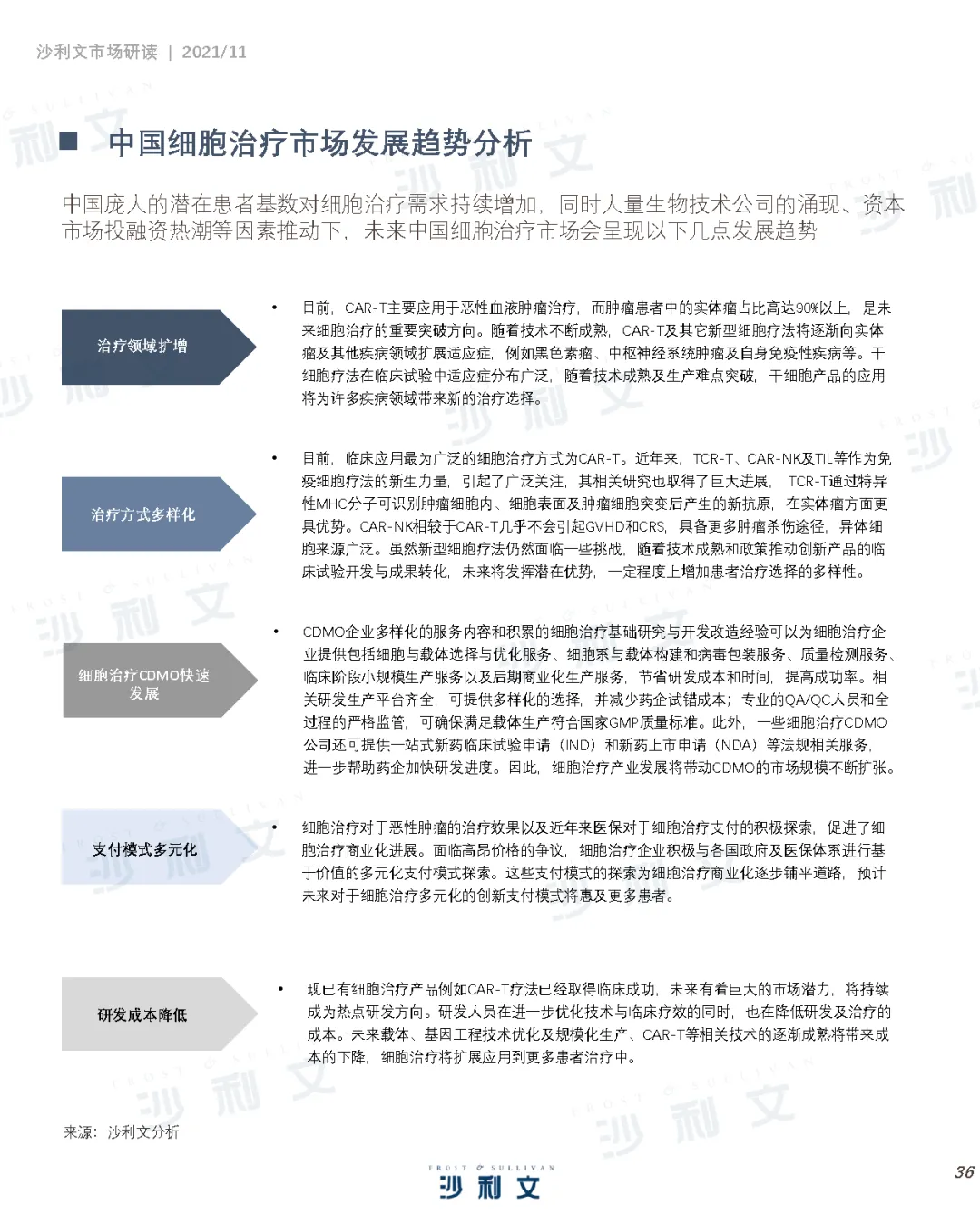
患者需求及技术创新助推细胞治疗行业增长
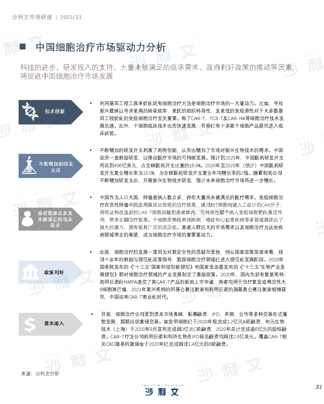
细胞治疗已在恶性血液瘤领域取得重大成果,其它细胞治疗为实体瘤、心血管及神经系统等疾病领域患者带来希望。这些疾病领域存在许多未被满足的临床需求,而细胞治疗的独特优势有望带来长期疗效。细胞治疗相关技术包括载体技术、基因编辑技术、规模放大等的不断迭代创新也助力细胞治疗行业快速发展。


资料来源:沙利文报告
CXO发展带动细胞治疗行业增长
CXO能为小型医药公司、生物技术初创公司和虚拟医药公司提供必要的研发设施和GMP制造工厂以及相关人才,其专业的团队、丰富的生产平台和严格的质检措施为公司研发细胞治疗产品节约成本,规避风险并缩短了研发进程,推动了生物技术公司细胞治疗研发的积极性,促进细胞治疗行业发展。

资料来源:沙利文报告
多元化支付模式促进细胞治疗商业化
欧美国家多元化支付模式推动了细胞治疗的商业化发展。2017年至2020年,全球CAR-T疗法市场复合年增长率达到337%,预计中国多元化支付模式也将为细胞治疗商业化铺平道路,未来中国细胞治疗市场规模将保持快速增长趋势。

资料来源:沙利文报告
中国细胞治疗行业未来可期
科技的进步、研发投入的支持、大量未被满足的临床需求、政府利好政策的推动等因素,将有效推动中国细胞治疗市场发展:
(1)科学技术的进步创新为细胞治疗产业发展蓄力;
(2)政府鼓励研发,不断增加的研发开支刺激了药物及疗法创新;
(3)细胞疗法单次治疗带来长期疗效,相比于传统药物有着独特优势;
(4)患者众多且存在许多未被满足的临床需求,细胞治疗提供了新选择;
(5)中国细胞治疗上市产品为CAR-T产品,但临床试验治疗领域广泛,未来细胞治疗将在更多疾病领域大放异彩;
(6)政府在细胞治疗行业监管制度上的逐渐完善为其带来更多商机。

资料来源:沙利文报告
点击左下角阅读原文,立即阅读完整版报告
此前,沙利文已发布包括《中国医药CXO产业发展白皮书》《2021年中国健康保险促进健康管理发展白皮书》《中国溶瘤病毒产业发展白皮书》《中国细胞与基因治疗产业发展白皮书》等在内的多篇产业发展白皮书,覆盖医疗行业的众多子领域。
未来,沙利文还将继续密切跟进生物医药及医疗行业内的最新动态,不断输出自身的行业观察和观点。毛化透露:“目前《小分子靶向药产业发展白皮书》《IVD体外诊断产业发展白皮书》《神经及外周介入产业发展白皮书》《手术机器人产业发展白皮书》《医疗影像产业发展白皮书》等均已进入筹备撰写阶段,之后也将陆续面向市场发布,欢迎大家持续关注。”



